最後修改日期:2025-12-03
各類醫療器材仿單
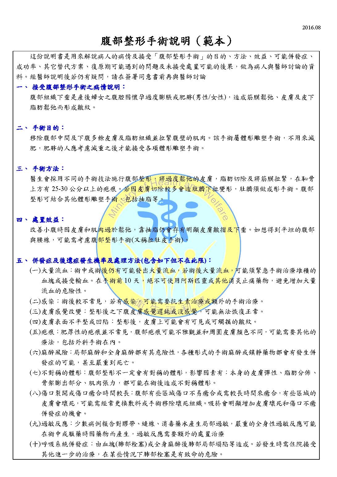
行政院衛生福利部公告:「『美容醫學』一般係指由專業醫師透過醫學技術,如:手術、藥物、醫療器械、生物科技材料等,執行具侵入性或低侵入性醫療技術來改善身體外觀,而『非以治療疾病為主要目的』」。本宣傳由合格醫師透過醫學技術執行具低侵入性醫療技術來「改善」身體外觀,依據行政院衛生福利部衛署醫 字0990262180號、衛部醫字第1031662939號辦理,屬於仿單核准適應症外的使用(Off-label use),醫師應確實告知使用原因及可能造成的風險,並取得其同意始得使用;有關適應症、禁忌症等副作用等問題,醫師將依個案說明。
§醫療法第86條第七款所稱「以其他不正當方式為宣傳」經衛部醫字10516667434號令發布修正,任何醫療過程均有風險,且其效果亦因人而異,因此任何人均不得代言推薦,但如為個人親身體驗結果之經驗分享且充分揭露正確資訊,並符合其他醫療廣告規定,得不視為不正當之廣告宣傳方式。
§醫療法第86條第七款所稱「以其他不正當方式為宣傳」經衛部醫字10516667434號令發布修正,任何醫療過程均有風險,且其效果亦因人而異,因此任何人均不得代言推薦,但如為個人親身體驗結果之經驗分享且充分揭露正確資訊,並符合其他醫療廣告規定,得不視為不正當之廣告宣傳方式。
『 各 類 醫 療 器 材 仿 單 』
”波力媚“愛格爾乳房植入物
「俗稱:魔滴隆乳」
衛部醫器輸字第032220號
適應症/禁忌症
“曼陀”矽膠填充義乳
型號SMPX/SHPX。「俗稱:曼陀女王波」
衛署醫器輸字第019462號
適應症/禁忌症
16玻尿酸皮下植入物注射劑處置同意書及說明書(範本)-201608

.jpg)
.jpg)
.jpg)
.jpg)
.jpg)
.jpg)
.jpg)
.jpg)
.jpg)
.jpg)
.jpg)
.jpg)
.jpg)
.jpg)
.jpg)
.jpg)
.jpg)
.jpg)
.jpg)
.jpg)
.jpg)
.jpg)
.jpg)
.jpg)
.jpg)
.jpg)
.jpg)
.jpg)
.jpg)
.jpg)
.jpg)
.jpg)
.jpg)
.jpg)
.jpg)
.jpg)
.jpg)
.jpg)
.jpg)
.jpg)
.jpg)
.jpg)
.jpg)
.jpg)
.jpg)
.jpg)
.jpg)
.jpg)
.jpg)
.jpg)
.jpg)
.jpg)
.jpg)
.jpg)
.jpg)
.jpg)
.jpg)
.jpg)
.jpg)
.jpg)
.jpg)
.jpg)
.jpg)
.jpg)
.jpg)
.jpg)
.jpg)
.jpg)
.jpg)
.jpg)
.jpg)




